○小美玉市国民健康保険税滞納者に係る措置の実施要領
平成18年3月27日
訓令第48号
(趣旨)
第1条 この訓令は、国民健康保険法(昭和33年法律第192号。以下「法」という。)第54条の3第1項又は第2項の規定による特別療養費の支給、法第63条の2第1項又は第2項の規定による保険給付の一時差止め及び同条第3項の規定による保険給付から国民健康保険税(以下「保険税」という。)の滞納額を控除することに関し、法、国民健康保険法施行令(昭和33年政令第362号。以下「施行令」という。)及び国民健康保険法施行規則(昭和33年厚生省令第53号。以下「施行規則」という。)に定めるもののほか、必要な事項を定めるものとする。
(1) 滞納者 保険税を納期限までに納付していない世帯主をいう。
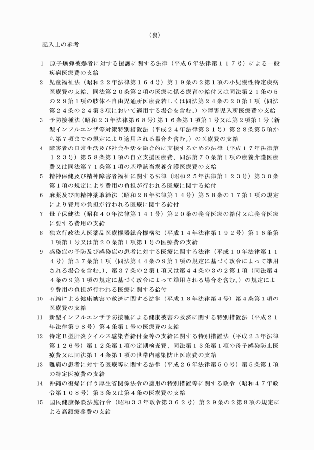
(2) 原爆一般疾病医療費の支給等 法第54条の3第1項に規定する原子爆弾被爆者に対する援護に関する法律(平成6年法律第117号)による一般疾病医療費の支給その他省令で定める医療に関する給付をいう。
(3) 資格確認書 施行規則第6条第1項に規定する資格確認書をいう。
(4) 資格確認書(特別療養) 施行規則第27条の5の2第4項の規定により特別療養費を支給する旨を記載した資格確認書をいう。
(5) 保険給付 療養の給付、入院時食事療養費、入院時生活療養費、保険外併用療養費、療養費、訪問看護療養費、特別療養費、移送費、高額療養費、高額介護合算療養費、一部負担金の減額に係る差額支給、他法との給付調整に係る差額支給、出産育児一時金、葬祭費及びその他の任意給付のうち現金で支給されるものをいう。
(6) 弁明の機会の付与 行政手続法(平成5年法律第88号。以下「手続法」という。)第13条第1項第2号に規定する弁明の機会の付与をいう。
(特別の事情等に関する届出)
第3条 施行規則第27条の5の4第1項及び第2項に規定する届書は、特別の事情に関する届書(様式第1号)のとおりとする。
2 施行規則第27条の5の5第1項及び第2項に規定する届書は、原爆一般疾病医療費の支給等に係る届書(様式第2号)のとおりとする。ただし、公簿等により調査して確認することができるときは、届書を省略させることができる。
3 前2項に規定する届書には、施行規則第27条の5の4第3項又は施行規則第27条の5の5第3項の規定により、必要な書類を添付させるものとする。
(1) 保険税の納期限から施行規則第27条の4の3に規定する期間が経過するまでの間に、施行規則第27条の4の4に規定する保険税の納付に資する取組を行ってもなお保険税を納付しないもの
(2) 納期限後施行規則第27条の4の3に規定する期間が経過しない場合でも、施行規則第27条の4の4に規定する保険税の納付に資する取組を行ってもなお納税相談等に応じず悪質であると認められるもの
(1) 保険税の納期限から施行規則第32条の2に規定する期間が経過するまでの間に、施行規則第27条の4の4に規定する保険税の納付に資する取組を行ってもなお保険税を納付しないもの
(2) 施行規則第32条の2に規定する期間が経過しない場合でも、施行規則第27条の4の4に規定する保険税の納付に資する取組を行ってもなお納税相談等に応じず悪質であると認められるもの
(弁明の機会の付与)
第5条 施行規則第27条の5の2第1項の規定により資格確認書の返還を求めるとき及び法第54条の3第1項又は第2項の規定により特別療養費の支給をするときは、手続法第13条第1項第2号の規定により、当該返還の対象となる世帯主に弁明の機会を付与することとし、国民健康保険資格確認書の返還予告及び弁明の機会付与通知書(様式第3号)により通知するものとする。
(資格確認書(特別療養)の交付措置)
第7条 施行規則第27条の5の2第1項の規定により世帯主が資格確認書を返還したときは、当該世帯主に対して資格確認書(特別療養)の交付措置を講ずるものとする。なお、前条により資格確認書の返還を求められている世帯主に係る資格確認書が施行規則第7条の2第4項の規定により無効となったときは、施行規則第27条の5の2第3項の規定により当該世帯主に係る資格確認書が返還されたものとみなすこととする。ただし、当該世帯に属する被保険者の一部が原爆一般疾病医療費の支給等を受けることができる者及び18歳に達する日以後の最初の3月31日までの間にある者であるときは、当該資格確認書(特別療養)及びそれらの者に係る資格確認書(18歳に達する日以後の最初の3月31日までの間にある者(原爆一般疾病医療費の支給を受けることができる者を除く。)にあっては、有効期限を6箇月とする資格確認書。以下この項についても同じ。)、その世帯に属するすべての被保険者が原爆一般疾病医療費の支給等を受けることができる者又は18歳に達する日以降の最初の3月31日までの間にある者であるときは、それらの者に係る資格確認書を交付する。また、新型インフルエンザ予防接種による健康被害の救済に関する特別措置法(平成21年法律第98号)第4条第1号の医療費の支給等を受けることができる者があるときは、その者に係る資格確認書を交付するものとする。
2 前項に規定する資格確認書(特別療養)の有効期限は、資格確認書の有効期限の例による。ただし、資格確認書(特別療養)を交付する世帯に属するすべての被保険者が原爆一般疾病医療費の支給等を受けることができることになるとあらかじめ見込まれる場合は、当該見込まれる日の属する月の前月末日を有効期限とする。
(資格確認書(特別療養)の交付措置の解除)
第8条 資格確認書(特別療養)の交付を受けている世帯主が次の各号のいずれかに該当するときは、当該世帯主に対して資格確認書(特別療養)の交付措置を解除し、その世帯に属するすべての被保険者に係る資格確認書を交付するものとする。
(1) 滞納している保険税の完納又は著しい減少が認められたとき。
(2) 施行令第28条の6に規定する特別の事情があるとき。
(3) その世帯に属するすべての被保険者が原爆一般疾病医療費の支給等を受けることができるものとなったとき。
2 当該世帯に属する被保険者が原爆一般疾病医療費の支給等を受けることができる者となった場合には当該被保険者に係る資格確認書を交付する。
(特別療養費の支給)
第9条 法第54条の3第1項又は第2項の規定による特別療養費を支給しようとするときは、国民健康保険特別療養費支給申請書(小美玉市国民健康保険条例施行規則(平成18年小美玉市規則第73号)様式第23号)を当該世帯主に提出させ、当該申請書を審査する。
2 前項の審査の結果、特別療養費の支給を決定したときは速やかにこれを支給する。
(保険給付の一時差止め)
第10条 施行令第29条の5において準用する施行令第28条の6に規定する特別の事情がない滞納者から保険給付の支給申請があったときは、法第63条の2第1項又は第2項の規定により保険給付の全部又は一部を差し止めるものとする。
3 一時差止めを解除したときは、当該差し止めていた保険給付費を速やかに支給するものとする。
(保険給付費からの滞納保険税の控除)
第12条 資格確認書(特別療養)を交付されている世帯主であって、保険給付の全部又は一部の支払の一時差止めがなされている者が、なお滞納している保険税を納付しない場合には、あらかじめ世帯主に通知(様式第7号)して、法第63条の2第3項の規定により一時差止めに係る保険給付の額から滞納している保険税額を控除することができるものとする。
2 前項の場合において、資格確認書(特別療養)の交付がなされずに、保険給付の支払の一時差止めがなされている場合は、保険給付からの保険税の控除を行うことはできないものとする。
(管理)
第13条 特別療養費支給・給付差止処理簿を作成し、随時必要な事項を登録するものとする。
(納付指導等)
第14条 資格確認書(特別療養)を交付した世帯の世帯主に対しては、その交付中においても納付指導等を継続して行い、滞納保険税の自主的な納付を促進するものとする。
附則
(施行期日)
1 この訓令は、平成18年3月27日から施行する。
(経過措置)
2 この訓令の施行の日の前日までに、合併前の小川町国民健康保険税滞納者にかかる措置の実施要領(平成13年小川町告示第39号)、美野里町国民健康保険税滞納者にかかる措置の実施要領(平成13年美野里町告示第17号)又は玉里村国民健康保険税滞納者にかかる措置の実施要領(平成13年玉里村告示第12号)の規定によりなされた手続その他の行為は、それぞれこの訓令の相当規定によりなされたものとみなす。
附則(平成18年訓令第107号)
(施行期日)
1 この訓令は、平成18年10月1日から施行する。
(経過措置)
2 この訓令による改正後の国民健康保険税滞納者に係る措置実施要領の規定は、施行の日(以下「施行日」という。)後の診療分について適用し、施行日前日までの診療分については、なお従前の例による。
附則(平成22年訓令第10号)
(施行期日)
1 この訓令は、平成22年4月1日から施行する。
(経過措置)
2 この訓令による改正後の国民健康保険税滞納者に係る措置の実施要領の規定は、施行の日(以下「施行日」という。)後の診療分について適用し、施行日前日までの診療分については、なお従前の例による。
附則(平成22年訓令第22号)
この訓令は、公布の日から施行し、平成22年7月1日から適用する。
附則(令和7年訓令第20号)
(施行期日)
1 この訓令は、公布の日から施行する。
(経過措置)
2 この訓令による改正後の小美玉市国民健康保険税滞納者に係る措置の実施要領の規定にかかわらず、この訓令による改正前の小美玉市国民健康保険税滞納者に係る措置の実施要領の規定による様式については、当分の間、これを補正して使用することができる。
様式番号 | 名称 | 主な関係条文 |
様式第1号 | 特別の事情に関する届書 | 第3条 |
様式第2号 | 原爆一般疾病医療費の支給等に係る届出書 | 第3条 |
様式第3号 | 国民健康保険資格確認書の返還予告及び弁明の機会付与通知書 | 第5条 |
様式第3号の2 | 特別療養費の支給に係る事前通知書 | 第6条 |
様式第4号 | 国民健康保険資格確認書返還命令通知書 | 第6条 |
様式第5号 | 国民健康保険の保険給付一時差止通知書 | 第10条 |
様式第6号 | 保険給付の一時差止解除通知書 | 第11条 |
様式第7号 | 保険給付の一時差止め額の国民健康保険税への充当について | 第12条 |










